AVR Learning - AVR Programming Hardware
When you want to get started with AVR microcontrollers and want to program them, you need a tool to get your program code in the microcontroller. On this page you find some programming adapters and program tools. The programming adapters and tools can be divided into three catagories:
- parallel port programmer (IC-Prog programmer, Sample Electronics programmer, Kanda programmer)
- serial port programmer. (PonyProg2000, STK500).
- USB port.
The parallel port programmer is the most simple programmer, it mostly consist only of a simple cable that you can connect to the parallel port and the target device. The software for these programmers are often free for downloading. (IC-Prog, BASCOM-AVR).
ISP parallel port programming cable for IC-Prog
This cable can be used with the program IC-PROG. The cable consists of a 10-pin flat cable connector and a DB25 male connector. The 10-pin connector has the standard ISP connector pinout from ATMEL.
The 10-pin flat cable connector you hook up to the ISP10 connector of your experimental board, the DB25 connector goes to the parallel port of your PC. That is all the hardware you need to program a AVR microcontroller. If you use this cable you need to supply your AVR microcontoller with a external 5V power supply, because this cable doesn't supply voltage on the 10-pin connector. With this programming adapter you can't program the fuses and the lock bits of the micrcontroller.
This cable has to be used with the ICProg software. Go to the AVR programming software page for an explanation how to program the microcontroller with this cable and the software.
After programming you need to take out the connector out of the 10 pin plug on the ISP board and reset the microcontroller because the ICPROG software doesn't reset the microcontroller after programming it.
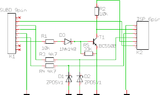
ISP Serial Port Programming Cable for PonyProg2000The ISP serial port cable you can connect to your serial port. There are a few parts you need to solder togheter. The cable works with the Ponyprog 2000 software. Below you see the schematic of the interface.
more on





